Get Expert Advice
916.250.2665
Ask a Question
Click to Email Us
We Provide A Quote
Based on your needs, we give you an optimized solution from internet optimization, to business communication, and proactive computer management.
We Do the Hard Work
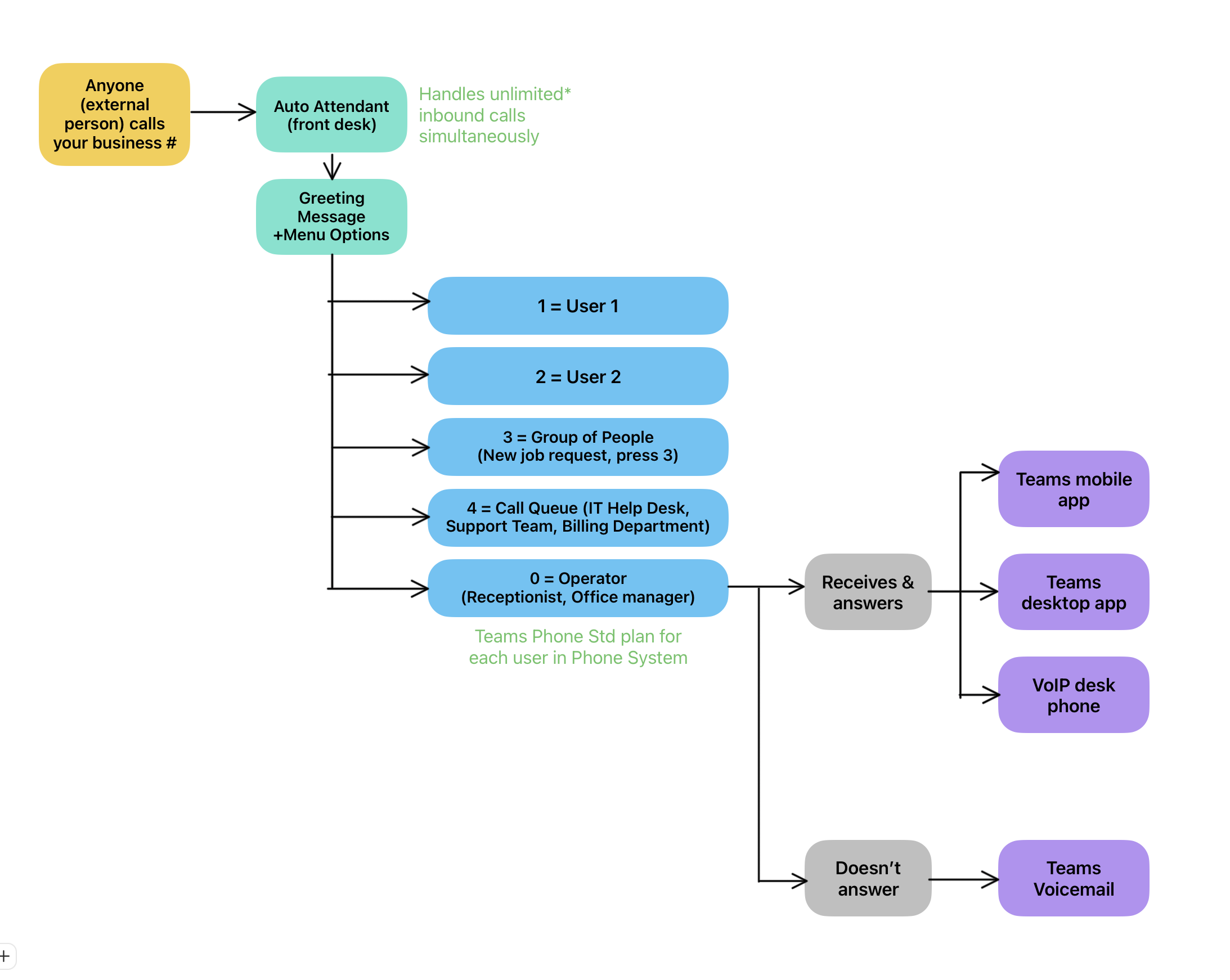
We install IT infrastructure, business phones, cameras; integrate business security & communication software including data recovery.
You Enjoy Your Time
After any installations or repairs, we proactively monitor your devices and implement updates and resolutions before the problem stalls your productivity.
IT Business Solutions
What We Do Best
Gallery
Photos Of Our Recent Projects
testimonials
Don’t Take Our Word For It
I am really happy to have gotten in touch with Apex One after watching their videos on working with Team phones. Bogdan was really easy and flexible to work with. He was able to rework another person’s incomplete work and had it humming flawlessly in no time and if that wasn’t enough, he finished it in less time than was quoted.
![]()
Wow! This just works. So much better than our last phone system. Seriously, nice job!
![]()
“
Apex One IT has earned my trust and future business.
inspired?
Get a Quote For Your Project

Small Business
Churches

Schools

Vacation Rentals
about us
Core Values

Integrity

Optimization

Excellence
Core Principles

Be faithful in little

Give more than you take

